УТВЕРЖДЕНО
Приказом государственного учреждения
«Государственный архив Западно-Казахстанской
области» Западно-Казахстанского областного
управления архивов и документации
от 24 октября 2012 года №14
РЕГЛАМЕНТ
по выявлению особо ценных документов ГУ «Государственный архив Западно-Казахстанской области» управления архивов и документации
1. Общие положения
1. Настоящий регламент по выявлению особо ценных документов в Государственном архиве Западно-Казахстанской области (далее-рекомендации) подготовлены в соответствии с постановлением Правительства Республики Казахстан от 26 декабря 2011года №1604 «Об утверждении правил комплектования, хранения, учета и использования документов Национального архивного фонда, других архивных документов государственными и специальными государственными архивами».
2. Настоящие рекомендации определяют основные понятия об особо ценных документах, обозначают основные критерии и приоритеты их выявления, регулирует порядок дальнейшего описания, выявления и выделения особо ценных документов, имеющих культурно-историческую и научную ценность, представляющих особое значение для общества и государства из состава Национального архивного фонда, хранящегося в Госархиве Западно- Казахстанской области.
3. Настоящие рекомендации разработаны для использования и руководства работниками, осуществляющих работы по выявлению особо ценных документов из состава Национального архивного фонда, хранящегося в Государственном архиве Западно-Казахстанской области.
4. Настоящие рекомендации применяются к документам на бумажной основе (фотодокументам), находящимся на хранении в Государственном архиве Западно-Казахстанской области.
Порядок и организация работ по выявлению особо ценных видео, кино и аудио документов определяется специальными рекомендациями.
2. Основные понятия
5. В настоящих рекомендациях используются следующие понятия:
1) Особо ценный документ.
Особо ценным документом (далее ОЦД) является документ Национального архивного фонда РК, который имеет непреходящую культурно-историческую и научную ценность, особую важность для общества и государства, и для которого определен порядок его учета, хранения и использования.
Речь идет о выделении документов, имеющих особо важное значение для культуры, истории и других наук, для общества и государства (управления, обороны, международных отношений).
2) Непреходящее значение.
В качестве характеристики понятия «непреходящее значение» выступает свойство документа не терять своего правового, культурного значения в зависимости от смены режимов, властей, политической, экономической и социальной конъюнктуры, а под понятием «невосполнимости», относимым к той части ОЦД, которые отнесены к уникальным, подразумевается невозможность полноценной замены документа любой копией (за исключением понятия копии документа на правах подлинника) с позиции международного права, суда, достоверности и реликвийной ценности.
3) Особая ценность документа.
Особая ценность документа прямо связана со степенью важности явлений, событий, фактов, отражаемых в документе. Но поскольку эта степень важности выступает и как общий критерий содержания при определении документа как ценного для отнесения его к составу Национального архивного фонда РК, его непреходящее значение для общества и государства выступает существенным коррективом для определения его особой ценности.
В первую очередь следует учитывать непреходящее общегосударственное, в масштабах РК, и государственное, в масштабах области, значение документов, невосполнимость их автографичности с позиций культурного и правового значения.
Понятие важности событий, явлений, фактов тесно связана с двумя моментами: с одной стороны – ОЦД должны отразить события, явления, факты, наиболее важные для Западного Казахстана в историческом плане, с другой – наиболее полно охарактеризовать область, как уникальный территориально-производственный комплекс, включающий в себе нефте- газовый комплекс, машиностроение, сельское хозяйство, легкую и пищевую промышленность и т.д.
3. Порядок организации работ по выявлению
особо ценных документов
6. Организация работ по выявлению ОЦД осуществляется в плановом порядке. Отдел научно-справочного аппарата и использования документов, до 1 декабря текущего года предоставляет на рассмотрение руководства проект плана мероприятий по выявлению особо ценных документов на предстоящий год.
7. План мероприятий готовится в соответствии с требованиями настоящих рекомендаций согласно приложения №1. Работа по выявлению ОЦД указывается поэтапно, за исполнение и контроль каждого вида работ назначаются ответственные должностные лица, определяются сроки и формы исполнения.
8. Руководство архива в установленные законодательством сроки утверждает проект годового плана мероприятий на предстоящий год.
9. Отдел научно-справочного аппарата и использования документов в установленном порядке на основании утвержденного плана мероприятий готовит проект приказа о создании рабочей группы по его исполнению и предоставляет его руководству до 25 декабря текущего года. Согласованный проект приказа проходит регистрацию.
10. В состав группы входят сотрудники областного архива высшей квалификации по специальностям «социология», «краеведение», «история», имеющие общий стаж работы в архиве не менее 5 лет, и хорошо знающие фонды и состав архива.
11. Дальнейшее выявление особо ценных документов производится силами членов рабочей группы в соответствии с утвержденным планом мероприятий.
4.Порядок планирования работ по выявлению
особо ценных документов
12. Работа по выявлению ОЦД планируются в поэтапном порядке. В ходе планирования руководствуются приоритетами и принципами выявления ОЦД, установленными настоящим регламентом.
13. Прежде чем приступить к выявлению ОЦД в целях определения объема работ необходимо провести подготовительные работы. Подготовительные работы проводит руководитель отдела НСА и использования документов. В результате проведенных работ разрабатывается перспективный план-график работ по выявлению ОЦД. План-график готовится на 10 лет.
14. Подготовительные работы осуществялются постепенно в следующей последовательности.
В первую очередь, в план вносятся фонды, неохваченные выявлением ОЦД, затем наступает период пересмотра фондов, ранее охваченных выявлением ОЦД.
Для выявления фондов, неохваченных выявлением ОЦД изучается список фондов. Отдел научно-справочного аппарата и использования документов уточняет списки фондов, подлежащие выявлению ОЦД. Для этого проводят анализ состояния работ на сегодняшний день, т.е. составляется перечень фондов, неохваченных выявлением ОЦД, затем в зависимости от хронологических рамок перечень фондов делится на три группы.
В зависимости от степени участия фондообразователя, в формировании историко-культурного, научного и других отраслей развития области, фонды из каждых групп с установленными периодами рассмотрения делятся еще на две группы. К первой группе относятся фонды фондообразователей, относящихся к органам государственной власти и управления. Ко второй группе относятся фонды других ведомственных и отраслевых фондообразователей.
После завершения работ по группировке фондов, необходимо изучить перечень фондов в составе каждой группы. В результате изучения необходимо составить перечень описей, начинающихся от ранее составленных документов и завершающегося документами составленными позже.
Затем изучению подлежат наименования единиц хранения, а именно, по каждой описи каждого фонда по заголовкам единиц хранения, среди них выявляются только те наименования, в составе которых предположительно могут находится документы особо ценного содержания. В их число могут быть отнесены организационно-распорядительные (приказы, отчеты), информационно-аналитические (анализы, информации, справки), а в фондах личного происхождения – личные документы, переписка, фотографии и другие документы.
В итоге формируется точный список единиц хранения, подлежащих изучению в конкретно обозначенной описи конкретно обозначенного фонда.
15. Вышеперечисленные работы проводятся по всем фондам, по всем описям и по всем единицам хранения. Только после этого работа по определению списков дел, подлежащих выявлению ОЦД считается завершенной.
Порядок проведения подготовительных работ в приложении №2, очередность выявления ОЦД приведена в виде схемы в приложении №3.
В результате исследования утверждается объем и очередность работ по выявлению ОЦД согласно приложении №4.
16. После установления объема и очередности работ по выявлению ОЦД разрабатывается перспективный план работы архива по выявлению ОЦД.
Выявленный объем работы распределяется на 10 лет, на каждый год с учетом очередности разрабатывается план работы и утверждается на предстоящий год до 25 декабря каждого года. Согласно утвержденного годового плана работы, объем работы распределяется между членами рабочей группы, каждому члену рабочей группы в начале отчетного года до 3 января выдается предназначенный для него список фондов и единиц хранения.
5. Порядок выявления особо ценных документов
17. При выявлении ОЦД руководствуются принципами, приоритетами выявления ОЦД и критериями отнесения документа к ОЦД, установленными настоящими рекомендациями.
18. Дело с читается особо ценным при наличии в нём хотя бы одного ценного документа.
19. Непосредственно член рабочей группы выявляет ОЦД в соответствии с предназначенными для него списком фондов и описи единиц хранения. Для этого им изучается каждый лист всех единиц хранения, указанных в описи фонда и выявляются документы с признаками ОЦД. Они включаются в форму указанную в приложении №5. К выявленным документам составляются краткие аннотации. В конце отчетного года составляется акт об окончании им работ по выявлению ОЦД в соответствии с приложением №6, который подписывается исполнителем.
5.1. Принципы выявления особо ценных
документов
20. Процесс выявления ОЦД осуществляется следующими принципами:
1) поэтапное выявление согласно принятых приоритетов;
2) полный охват архивных фондов выявлением ОЦД;
3) применение единых подходов в процессе отнесения документа к ОЦД;
4) коллегиальное рассмотрение вопроса отнесения документа к ОЦД посредством обсуждения;
5) исключение межархивных, межфондовых повторений в процессе выявления ОЦД.
5.2 Приоритеты выявления особо ценных
документов
21. В ходе обозначения периодичности выявления ОЦД устанавливаются приоритеты по следующим признакам:
1) в зависимости от объема ранее выполненных работ;
2) в зависимости от времени создания документа;
3) в зависимости от степени и вклада фондообразователя в формирование историко-культурного, научного и других отраслей развития области.
22. Устанавливается следующая очередность выявления ОЦД в связи с объемом ранее выполненных работ:
1) в первую очередь рассматриваются фонды, ранее неохваченные работой по выявлению ОЦД;
2) во вторую очередь рассматриваются фонды ранее охваченные выявлением ОЦД, с целью оценки содержащихся в них документов с точки зрения современной позиции, в том числе по запретным ранее темам (из состава рассекреченных документов), а также с целью пополнения списков ОЦД.
На этом этапе наряду с пополнением проводятся работы по выводу из состава ОЦД тех документов, которые без учета их содержания документов и межфондовых связей были внесены в эти списки формально по номинальным признакам и идеологическим причинам и тех ОЦД, которые не соответствуют принципам и критериям настоящего регламента.
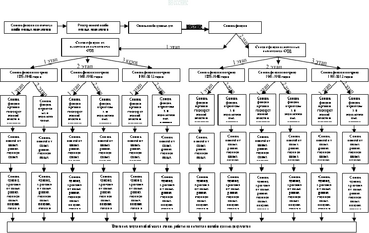
23. Для каждой отдельной группы устанавливается следующая очередность выявления ОЦД в зависимости от даты их составления:
1) в первую очередь изучаются фонды, охватывающие период до Великой Отечественной войны (1875-1940 годы) с продвижением от ранее составленных документов к более поздним документам;
2) во вторую очередь изучаются фонды, охватывающие период с начала Великой Отечественной войны и до обретения независимости Республикой Казахстан (1941-1990) годы с продвижением от ранее составленных документов к более поздним документам;
3) в третью очередь изучаются фонды, охватывающие период от приобретения независимости Республикой Казахстан до сегодняшнего дня (1991-2013 годы) с продвижением от ранее составленных документов к более поздним документам;
24. Для каждой из трех выделенных групп в зависимости от степени и вклада фондообразователя в формирование историко-культурного, научного и других отраслей развития области устанавливается следующая очередность выявления ОЦД :
1) в первую очередь изучаются фонды тех фондообразователей, в фондах которых поетнциально могут содержаться ОЦД с учетом критерия ценности содержащейся в них информации. Это фонды органов государственной власти и управления.
2) во вторую очередь изучаются документы по ведомственным и отраслевым группам.
5.3 Критерии отнесения документов к
особо ценным документам
25. При выявлении ОЦД используются следующие обязательные критерии:
1) время создания документа;
2) ценность содержащейся в документах информации;
3) юридическая сила, подлинность документов;
4) значение фондообразователя;
5) авторство документа;
6) наличие палеографических, художественных и других особенностей документа;
26. Время создания документа – основной, самодостаточный критерий, применение которого объективно обусловлено фактором сравнительно неодинаковой ценности документов, относящихся к разным периодам истории.
К ОЦД могут быть отнесены копии документов, которые по времени их создания относятся к дореволюционному периоду и отвечают требованиям настоящего регламента.
Критерий отнесения документов к особо ценным документам используется не только к документам, созданным только в особые периоды истории государства (дореволюционный период, период становления СССР и КазССР, период приобретения Независимости РК), но и к тем документам, которые составлены в особые периоды создания, становления и развития нашей области и отдельных ее регионов.
При этом в процессе отнесения документа к составу особо ценных важно учитывать следующее:
1) под особым периодом надо понимать не только войны, восстания, народные движения и революции, но и другие важные события страны и региона, таких как проведение политических, социальных, экономических реформ, изменение государственной принадлежности или государственного статуса региона, а также чрезвычайные события, вызванные природными и человеческими факторами;
2) имеет значение не только время создания документа в указанный период, но и его прямое отношение к существу периода или конкретному факту, событию, действию, характеризующему данный период, роль документа в фиксации события;
3) отбору подлежат документы, которые заслуживают этого по своему содержанию, а не просто являются предметными свидетельствами эпохи.
Критерии времени создания документов по отношению к событиям, начиная с 21 века используется в сочетании с другими критериями, в первую очередь с критериями ценности содержащейся в документе информации, авторства и подлинности документа.
27. Ценность содержащейся в документах информации – наиболее важный, основной критерий для выявления ОЦД. Он основан на объективной, с позиций исторического подхода, оценке документов, которые содержат в себе значимую, неповторимую по сравнению с другими документами фонда информацию и наиболее полные и всесторонние сведения о данном событии, факте, явлении. При его применении исторический подход особенно важен, так как значимое вчера часто становится малозначимым сегодня и наоборот.
К ОЦД относятся документы, имеющие как актуальную, так и потенциальную ценную информацию.
Актуальная ценность информации выявляется интенсивностью использования документов.
В данном случае при определении ОЦД следует особое внимание уделить документам, подтверждающим имущественные и неимущественные права физических и юридических лиц, документации по землеустройству и выделению земельных участков, по родословной, демографическому составу и миграции, биографическим документам, а также документам, характеризующим аспекты развития социального общества, в том числе подтверждающим образование и деятельность политических партий и организаций, общественных движений, характеризующим взгляды людей на государство, политику, общество, их мировоззрение на окружающую среду.
Вместе с тем, значимая информация не зависит от мимолетных, коньюктурных моментов, она связана с политической, исторической и другими коньюктурами. Значимая информация обладает межвременным постоянством и общественным значением.
Оценивая документы, содержащие потенциально ценную информацию с позиции исторической объективности, к ОЦД следует отнести и документы, которые содержат в себе определенный потенциал ценности и в будущем могут обрести критерии ОЦД.
В составе документов фондов личного происхождения к особо ценным можно отнести документы, отражающие наиболее важные факторы жизненного пути, показывающие государственные, научные, творческие результаты деятельности фондообразователя.
28. Подлинность документа и его юридическая сила – это два критерия, тесно связанные между собой, поэтому по отношению к выявлению ОЦД их целесообразно рассматривать комплексно. Отбор подлинных документов необходим при выявлении ОЦД.
Прежде всего, выявляются подлинники. Знаки показывающие на оригинальность официальных документов:
1) официальный бланк организаций, подпись должностного лица, печать организаций, дата документа, номер учета и т.д.;
2) для документов личного происхождения должна быть собственноручная надпись или подпись владельца документа.
Прежде всего, выявляются подлинники и лишь в случаях заведомого отсутствия подлинников, существующих утрат документов архивного фонда, единственности сохранившейся в копии информации или особого значения именно самой данной копии допускается возможность отнесения к ОЦД копий. В этом смысле подлинность документа – это не только критерий выявления и отбора, но категорический императив, обязательное условие такого выявления.
Подлинность документа особенно важна при ликвидации так называемой межархивной дублетности. Не следует относить к особо ценным в нескольких архивах региона документы однородного характера и содержания, относящиеся к одному важному событию, факту. Необходимо выбрать один подлинник наиболее высокого статуса и автографичности в фонде того фондообразователя, деятельность которого играла наиболее существенную роль в данном событии.
Юридическую силу имеют, прежде всего, документы, созданные и оформленные в установленном законом порядке государственными органами, должностными лицами, общественными организациями в пределах своей компетенции и порождающие определенные правовые последствия. К ним относятся законодательные, дипломатические, нормативные, административные акты, а также другие документы правового характера, например: устав, договор, соглашение, административный протокол, акт о несчастном случае и т.д. Все эти документы имеют юридическую силу, если являются подлинными или соответствующим образом оформленными копиями.
29. Значение фондообразователя – критерий, считавшийся ранее главным для выявления ОЦД, в настоящее время сохраняется как основной ориентир при определении того, в каких фондах наличие ОЦД наиболее значительно, при этом решающим должно быть значение содержания информации документа в рамках межфондовых документных связей.
В случае, когда в разных фондах повторяется ОЦД с одинаковым содержанием преимущество ОЦД отдается фондообразователю в фонде которого имеется в наличие самые важные и ценные документы.
По отношению к документам личного происхождения критерии значения фондообразователя в общественной, политической, культурной, научной сферах деятельности является одним из определяющих. Личные фонды не только характеризуют фондообразователей, как выдающихся личностей, но и представляют богатейший материал по истории, развитию науки, культуры и многочисленных промыслов в Западном Казахстане.
Данный критерий, сохраняя свое значение должен применяться в тесной связи с названными выше критериями.
30. Авторство документа – критерий, широко применяемый по отношению к документам личного происхождения, но применимый также и к официальным документам. Он направлен на отнесение к особо ценным таких документов, которые связаны с именами лиц, исходя из их роли в политической, культурной, научной жизни страны. Критерий включает в себя и понятие автографичности, к ОЦД следует относить именно автографы, подписанные автором подлинники, а не копии.
Не отрицая важности наличия у лица наград, званий, общественного признания, к применению этого критерия следует подходить с более широких позиций, помня, что лицо, документы которого могут быть отнесены к особо ценным, не всегда при жизни получало общественное признание или получив это признание, могло его утратить. Поэтому не следует исходить только из политической оценки личности автора документа, а необходимо учитывать его место и роль в истории, которые не всегда могут быть положительными. При этом критерий авторства распространяется не только на документы самого фондообразователя, но и на документы его корреспондентов, ему адресованные, а также на собранные им документальные коллекции.
Критерии используется также при выявлении ОЦД в фондах организаций, где отложились документы выдающихся лиц, деятельность которых была связана с данным фондообразователем, в сочетании с обязательным применением критерия содержания документа. Сам по себе автограф (подпись, виза) выдающегося лица является критерием отнесения документа к ценным.
Между тем, выявление ОЦД в соответствии с данным критерием не должно приводить к созданию коллекции автографов выдающихся лиц.
31. Наличие палеографических, художественных и других особенностей документа может применяться, прежде всего, к документам ранних периодов истории или документам личного происхождения. К этому же критерию может быть отнесен критерий «единичности», когда документ по своей форме, элементам, способам изложения, содержания является единственным в своем роде и другого подобного не имеется. В качестве особенностей могут учитываться языковые особенности, способ воспроизведения, писчий материал, гербовые печати, необычное место создания документа (в заключении, в плену, съемки в экстремальных условиях и др.).
32. Степень интенсивности использования документов и физическое состояния документа не является критерием определения ОЦД.
6. Порядок аннотации особо ценных
документов и единиц хранения
33. Если малая часть единиц хранения считается особо ценной (до 50% объема общего количества листов дел), в таких случаях отдельно аннотируется каждый особо ценный документ, выявленный в составе единицы хранения.
Аннотация составляется в порядке, принятом для описания отдельного документа или как краткое изложение части содержания документа.
34. Описательная статья архивного справочника на уровне архивного документа включает:
1) заголовок. Заголовок архивного документа включает: наименование вида архивного документа; автора; адресата или корреспондента, которому направлен или от которого получен документ; вопрос или предмет, событие, факт, лицо, название местности, к которым относится содержание указанного документа; дату события. В случае отсутствия необходимых сведений в заголовок включается поясняющая информация: «автор не установлен», «без даты». При необходимости заголовок дополняется аннотацией, раскрывающей не отраженное в заголовке содержание данного документа;
2) справочные данные об архивном документе. Справочные данные об архивном документе состоят из элементов архивного шифра (номера фонда; номера описи дел, документов; номера единицы хранения/единицы учета, номеров листов); объема (количества листов) архивного документа; даты его создания;
3) указание на подлинность/копийность;
4) вид носителя (или способ воспроизведения);
5) условия доступа и использования. Условия доступа к архивному документу и использования включают сведения о наличии ограничений на доступ и ограничений по использованию, установленных законодательством Республики Казахстан или фондообразователем, а также об отнесении его к числу особо ценных документов, в том числе, документов, отнесенных к объектам национального достояния Республики Казахстан и документов, находящихся в неудовлетворительном физическом состоянии; сведения о наличии фонда пользования; о языке и внешних особенностях архивного документа; о включении информации о нем в систему НСА.
При аннотировании печатных материалов указывается вид документа, его наименование или начальные слова документа (при отсутствии наименования), выходные данные.
В аннотациях чертежных и других изобразительных материалов рекомендуется указывать материал, вид, формат документа и способ его исполнения, для карт – масштаб.
В аннотации могут также приводиться имена лиц, наименования организаций, географические наименования и так далее, упоминающиеся в документах и имеющие существенное значение (перечисляются в конце аннотации под рубрикой «упоминаются»).
35. В конце аннотации приводятся номера листов аннотируемых документов. В аннотации может отмечаться степень подробности сведений («краткие сведения», «подробное сообщение»). Аннотация пишется после заголовка с красной строки.
36. При аннотировании не следует употреблять фраз и выражений, не несущих основной смысловой нагрузки («в документах содержится», «документы касаются»), а также таких субъективных формулировок, как «весьма ценные документы», «очень интересные документы» и тому подобное.
37. Если большая часть просмотренных документов единицы хранения относится к особо ценным (свыше 50% от общего количества листов в деле), то в таких случаях аннотация составляется ко всей единице хранения.
38. Архивная аннотация на уровне единицы хранения включает в себя:
1) порядковый номер единицы хранения/единицы учета;
2) старый инвентарный номер;
3) заголовок единицы хранения/единицы учета.
Заголовок единицы хранения управленческой документации, единицы хранения архивных документов личного происхождения включает:
наименование вида архивных документов;
автора (ов) архивных документа (ов);
адресата (ов) или корреспондента (ов), которым направлены, или от которых получены документы;
вопрос или предмет, названия события, факта, местности, фамилии и инициалов лица, к которым относится содержание указанных документов;
даты событий.
В случае отсутствия необходимых сведений в заголовок включается поясняющая информация: «автор не установлен», «без даты», «не ранее...г.» и так далее.
Заголовок единицы хранения проектной или конструкторской документации включает шифр объекта, наименование проекта, стадию, часть, номер тома, автора, год окончания разработки.
Заголовок единицы хранения фотодокумента включает описание изображения или название фотоальбома, слайда, негатива, фамилию и инициалы автора, место и дату съемки;
4) справочные данные о единице хранения/единице учета, которые состоят:
из элементов архивного шифра (номера фонда; номера описи дел, документов; номера единицы хранения/единицы учета);
из объема единицы хранения/единицы учета: для архивных документов на бумажной основе - количество листов; для кино-, видео-, фонодокументов (в зависимости от вида) - количество единиц хранения в единице учета или единиц учета в единице хранения, метраж, хронометраж, время звучания (в минутах и секундах); для фотодокументов - количество негативов, составляющих единицу хранения; для фотоальбомов - количество фотоотпечатков;
из крайних дат архивных документов; для аудиовизуальных документов - даты записи или перезаписи;
5) из указания на подлинность/копийность;
6) из указания вида носителя или способа воспроизведения. В качестве видов материального носителя единицы хранения/единицы учета при описании указываются:
для управленческой документации и архивных документов личного происхождения – бумага, калька, пергамен и так далее;
для фото- и кинодокументов – формат и основа пленки, цветопередача;
7) условия доступа и использования архивных документов, язык, внешние особенности. Условия доступа к единицам хранения/единицам учета и их использования включают сведения о наличии архивных документов, доступ к которым и порядок их использования ограничены законодательством Республики Казахстан или фондообразователем, а также сведения о наличии подлинников особо ценных документов, в том числе документов, отнесенных к объектам национального достояния Республики Казахстан и документов, находящихся в неудовлетворительном физическом состоянии, сведения о наличии фонда пользования; о языке и внешних особенностях архивных документов; о наличии НСА к единице хранения/единице учета.
Аннотация при необходимости дополняется названием архивного фонда и его структурной части (описи дел, документов), аннотацией отдельных архивных документов или их групп данной единицы хранения/единицы учета.
39. При составлении заголовка единицы хранения необходимо учитывать, какие элементы и их сочетания положены в основу ее формирования, в соответствии, с чем и формулируется ее заголовок. В связи с этим:
1) вид единицы хранения (дело, переписка, документы, реестр, альбом, журнал, книга и другое) или вид (разновидность) документов (протоколы, доклады, приказы, отчеты, акты воспоминания, статьи, романы, записные книжки и тому подобное), характеризующие состав единицы хранения, указываются в начале заголовка;
2) заголовки судебных, следственных, личных, персональных, арбитражных и других дел, содержащих документы, связанные последовательностью делопроизводства по одному вопросу, начинаются со слова «дело»;
3) единицы хранения, содержащих документы по одному вопросу, но не связанные последовательностью делопроизводства, начинаются со слова «документы», а в конце заголовков указываются основные виды документов. Термином «документы» обозначаются также документы-приложения к какому-либо обобщающему документу (приказу, распоряжению, протоколу). В фондах личного происхождения этот термин употребляется для описания разнородных по виду документов, относящихся к одному лицу;
4) если единица хранения представляет собой переписку, в заголовке указываются официальные наименования корреспондентов и вопрос (предмет) переписки. В случае ведения переписки с однородными корреспондентами, в заголовке указывается общее видовое наименование корреспондентов;
5) изложение вопроса (предмета), отражающего содержание документов, является основной частью заголовка и дается после указания вида дела, автора, корреспондента (адресата) документов.
40. При изложении в заголовках вопроса (предмета), отражающего содержание документов, следует:
1) приводить полные или официальные сокращенные наименования организаций или фамилии и инициалы лиц с указанием их должностей, званий, профессий в случаях, если содержание документов дела касается каких-либо организаций или лиц; если упоминается три и более организаций или лиц давать их видовое понятие;
2) в заголовках судебных дел, кроме фамилий, имен и отчеств (или инициалов) лиц, нужно раскрыть суть дела;
3) если содержание документов единицы хранения касается нескольких вопросов, являющихся частью одного общего вопроса, в заголовке отражается общий вопрос в такой формулировке, которая охватывает все вопросы частного характера.
41. Наименование местности (населенных пунктов, географических объектов, административно-территориальных единиц) вносится в заголовок дела, если необходимо указать место событий или местонахождение авторов (адресатов, корреспондентов) документов. Их наименования приводятся в возрастающем порядке: аул (село, деревня), город, район (уезд), область (губерния, край) и так далее.
42. При составлении заголовков единиц хранения с организационно-распорядительной документацией одного вида, в заголовок выносится наименование документов во множественном числе с проставлением их кратких номеров.
43. После обозначения вида дела или вида документов в заголовке указывается автор входящих в дело документов. Если автором документов является организация, в деятельности которой они отложились, в заголовке дела наименование организации или опускается или приводится его общее видовое наименование (комитет, суд, комиссия и тому подобное).
44. Даты, к которым относятся изложенные в документах события, вносятся в заголовок, если точная датировка отражает исторические связи между событиями и фактами и необходима для понимания конкретного содержания документов.
45. Если дело состоит из одного документа, то в заголовке указываются вид документа, от кого он исходит, кому адресован, его дата и краткое содержание.
46. В единицах хранения, состоящих из планов и отчетов, в заголовке указывается год (период), на который составлен план, или год (период), за который составлен отчет.
Заголовки единиц хранения, содержащих статистические отчеты, составляются с указанием номеров форм статистической отчетности.
47. Внесенные в заголовок данные (фамилия, имя, отчество, наименование местности, наименование организации и так далее), установленные составителем заголовка путем исследования, заключаются в квадратные скобки.
48. При описании документов дела указывается их копийность. При описании особо ценных документов устанавливается и указывается их подлинность или копийность.
49. Признаками подлинности официальных документов являются:
1) официальный бланк организации, наличие подписи должностного лица, печати организации, дата и регистрационный номер документа и тому подобное;
2) для документов личного происхождения – их автографичность или наличие подписи автора документа.
50. Если данные о подлинности относятся к одному документу (части документов), упоминаемому в заголовке, указание о подлинности дается после описания этого документа (документов) в скобках со строчной буквы.
51. Подлинность или копийность документов в деле указывается после заголовка с прописной буквы. Если копийным является один или несколько документов, указанных в заголовке наряду с другими, копийность указывается в заголовке вслед за указанным документом (документами) в скобках со строчной буквы.
Если документ (документы) дела аннотируется(ются), указание о подлинности или копийности дается после аннотации с прописной буквы.
52. Если дело содержит особо ценные, но не полностью сохранившиеся документы, указывается степень их полноты: «отрывок», «разрозненные листы», «без начала», «без конца» и тому подобное.
53. Способ воспроизведения указывается для документов в случае, если он необычен для данного вида (разновидности) документов или имеет принципиальное значение для характеристики содержания.
Для обозначения способа воспроизведения документов употребляются термины: «рукопись», «автограф», «машинопись», «печатный», «гектограф», «стеклограф» и другие.
54. Если дело по своим внешним особенностям отличается от большей части документов архивного фонда, то при его описании необходимо указать эти особенности. К внешним особенностям дел и документов относятся:
1) особый писчий материал (пергамент, шелк и тому подобное);
2) особый материал обложки и переплета (кожа, набивная ткань и тому подобное);
3) наличие украшений на обложке, иллюстрации или украшения текста;
4) язык документов, отличный от языка остальных документов архивного фонда;
5) печати;
6) наличие прилагаемых образцов бумаги, тканей и так далее.
55. Данные о степени полноты, способе воспроизведения, внешних и других особенностях документов дела приводятся после заголовка и аннотации с новой строки.
56. Полная дата (число, месяц, год) словесно-цифровым способом указывается при описании нормативных правовых актов, творческой документации, документов, касающихся прав и законных интересов граждан, финансовых документов, дел по одному вопросу, а также документов, для которых датировка имеет важное значение (доклады, листовки, стенограммы, письма и тому подобное).
57. При выявлении крайних дат документов, составляющих дело, необходимо иметь в виду следующее:
1) начальной датой дела является дата составления (регистрации) самого раннего документа, а конечной – дата составления (регистрации) самого позднего документа;
2) даты декретов, указов, договоров, постановлений, приказов, распоряжений и тому подобное указываются по времени их подписания, если документы не датированы, даты указываются по времени опубликования или введения в действие;
3) крайние даты для программ, планов, смет расходов, штатных расписаний, отчетов и тому подобное документов не проставляются;
4) если в деле документы-приложения датированы ранее первого документа дела, то их даты оговариваются с новой строки: «имеются документы за ... год»;
5) если делом являются книги или журналы, то крайними датами для них будут даты первой и последней записи;
6) если дело состоит из копийных документов, изготовленных значительно позже создания их подлинников или полученных фондообразователем для работы (например, в архивных фондах редакций, различных комиссий и тому подобное), то крайними датами будут являться даты изготовления копий (даты подлинников приводятся в заголовке);
7) если дело было начато в одной организации, а закончено в другой, то выявляются три даты: дата заведения дела в делопроизводстве первой организации, дата поступления его во вторую организацию и дата завершения его в делопроизводстве последней организации (первые две даты обозначаются в виде дроби);
8) при наличии в делах документов дореволюционного и советского периодов, в крайние даты включаются, как правило, даты документов обоих периодов;
9) при обозначении даты сначала указывается число, затем месяц и год.
58. Даты следует указывать по тому стилю, по какому датированы сами документы (без перевода на другой стиль), за исключением:
1) дел, содержащих документы, относящиеся ко времени перевода старого на новый стиль, то есть с 14 февраля по 1 июля 1918 года, которым дается двойная датировка. Сначала приводится дата по новому стилю, а за ней в скобках – по старому;
2) дел, содержащих документы, образовавшиеся до перевода старого на новый стиль и относящиеся к событиям, имеющим международное значение, которым дается дата по старому стилю, а за ней в скобках – по новому.
59. Если полные даты дела или отдельные их элементы определяются приблизительно, на основании анализа содержания документов, то пределы колебаний оговариваются, а даты или отдельные их элементы заключаются в квадратные скобки. Полные или отдельные их элементы, не абсолютно достоверные, сопровождаются вопросительным знаком.
60. Список выявленных ОЦД с аннотацией к особо ценным единицам хранения (далее - ОЦЕХ) сдается начальнику отдела НСА и использования документов до 20 числа последнего месяца каждого квартала.
7. Порядок внесения особо ценных документов
на рассмотрение комиссии
61. В соответсвии с требованиями принципов выявления ОЦД члены рабочей группы ежеквартально вносят выявленные ими ОЦД на заседание группы. Для этого руководитель отдела НСА и использования документов комплектует акты о проделанной работе (приложение №6), итоговые описи, которые были сданы в конце квартала членами рабочей группы, организовывает заседание членов группы до 25 числа последнего месяца каждого квартала.
В результате обсуждения документов, потенциально содержащих признаки ОЦД, из их числа большинством голосов утверждаются документы, которые следует отности к ОЦД, утверждается опись особо ценных единиц хранения, оформляется протокол заседания.
62. По заданию руководителя группы оформление протоколов рабочей группы возлагается на одного из специалистов отдела НСА и использования документов. В год должно проводиться 4 заседания. На последнем заседании утверждается фактический список ОЦД, выявленных в течении отчетного года.
63. До 15 декабря отчетного года начальник отдела НСА и использования документов готовит номерники описей единиц хранения ОЦД, выявленных в результате обсуждения (приложения №7,8,12,13).
64. Описи (номерники) ОЦД, ОЦЕХ (далее - описи, номерники) ведутся только по тем фондам, которые охвачены выявлением ОЦД и по которым данные работы полностью завершены.
65. Вышеуказанные описи (номерники) готовятся в порядке, утвержденном настоящим регламентом.
66. Готовые описи (номерники) и аннотации ОЦД вносятся руководителем отдела НСА и использования документов на заседание экспертной комиссии архива до 25 декабря отчетного года, на котором обсуждаются все уточненные описи (номерники) ОЦД, ОЦЕХ.
67. В результате обсуждения экспертная комиссия выявляет опись ОЦД. Описи ОЦД и ОЦЕХ согласовываются и представляются на утверждение руководству архива.
68. Описи (номерники) ОЦД и ОЦЕХ, согласованные экспертной комиссией и утвержденные руководством архива, а также аннотации ОЦД и ОЦЕХ секретарем экспертной комиссии архива до 30 декабря отчетного года представляются для согласования на очередное заседание экспертно - проверочной комиссии управления архивов и документации ЗКО.
69. Отнесение документов к ОЦД осуществляется на основании решения экспертно-проверочной комиссии управления архивов и документации и утверждается учетными документами в установленном порядке.
8. Порядок подготовки описей особо ценных
документов и единиц хранения
70. Описи (номерники) готовятся по одному на все описи каждого фонда.
71. Описи оформляются в соответствии с приложениями №7,12,13 настоящего регламента.
В описи сохраняется предыдущий учетный номер единиц хранения.
72. Опись состоит из повествующих статей единиц хранения, итоговых записей, листа-заверителя и справочного аппарата описи.
73. В справочный аппарат описи входят:
1) титульный лист (приложение №11). На титульном листе архивной описи дел размещаются следующие данные:
полное наименование архива;
наименование архивного фонда, в хронологической последовательности в виде официального наименования организации - фондообразователя со всеми его переименованиями, и сокращенными наименованиями (в скобках) всех подчиненных, относящиеся к периоду внесения документов в архивную опись;
номер архивного фонда;
номер архивной описи (по листу архивного фонда);
наименование архивной описи;
последний срок документов, внесенных в архивную опись. Если в архивную опись внесены с перерывами дела за несколько лет, то на титульном листе проставляются только те годы, за которые имеются документы;
2) содержание. В содержании разделов архивной описи дел и справочного аппарата содержится: предисловие, список сокращенных наименований всех разделов, подразделов и более мелких групп, дел, включенных в архивную опись, указатели, переводные таблицы шифров против каждого названия ставятся номера соответствующих листов описи;
3) предисловие. Предисловие составляется либо к каждой описи дел, документов, либо общее ко всем описям архивного фонда. В предисловии кратко излагаются история фондообразователя с обязательными ссылками на законодательные источники и документы фонда.
4) список сокращений. Назначение списка сокращений – унификация приемов описания в архивной описи дел и в справочном аппарате к ней, уменьшение ее объема. Список сокращений составляется, если при описании используются сокращенные слова. Сокращения располагаются в алфавитном порядке, слева - сокращение, тире, расшифровка. В список не включаются общепринятые сокращения слов. Произвольное образование сокращений не допускается;
5) указатели. В целях повышения информативности архивных описей проводится составление указателей. Для вошедших в научный оборот архивных фондов, включающих документы других фондообразователей, с целью обеспечения поиска документов определенного фондообразователя допускается составление специальных указателей фондовых включений. В них указываются номера и наименования архивных фондов и перечисляются номера дел, относящихся к данным архивным фондам. Соответствующие указания делаются и в предисловиях к архивным описям архивного фонда, в котором находятся эти дела, и архивного фонда, к которому они относятся;
6) переводные таблицы архивных шифров (в случае переработки описи).
74. Если в описи большинство архивных дел (больше 50 %) считается особо ценными, то отдельная опись к особо ценным делам не делается, копируется первоначальная опись. В этом случае для нее в соответствии с приложением №8 делается номерок.
75. В итоговой записи указывается общее количество особо ценных единиц хранения/единиц учета, включенных в опись или номерок. По завершении копирования всех единиц хранения по данной описи или номерку указывается: «Все единицы хранения/единицы учета скопированы, дата, должность, подпись».
76. Опись делается в трех экземплярах.
9. Порядок отчетности по выявлению особо
ценных документов
77. В архиве составляются отчеты и проводится анализ состояния работ по исполнению перспективного плана по выявлению ОЦД.
С этой целью руководитель отдела НСА и использования документов осуществляет подготовку следующих форм отчетов:
1) текстовый анализ в произвольной форме о выполнении перспективного плана работ по выявлению ОЦД - ежегодно;
2) годовой цифровой отчет о выполнении перспективного плана работ по выявлению ОЦД в соответствии с приложением №10 - ежегодно;
3) ведет журнал учета текущего состояния работ по выявлению ОЦД (в соответствии с приложением №11) - постоянно.
10. Заключительные положения
78. ОЦД, согласованные с Управлением архивов и документации ЗКО, в соответствии с требованиями законодательства ставятся на государственный учет, на них заводятся соответствующие государственные формы отчета.
79. ОЦД, согласованные с Управлением архивов и документации ЗКО, хранятся в соответствии с требованиями законодательства и к ним принимаются меры по обеспечению их сохранности.
80. Вышеуказанный порядок обеспечения сохранности, учет и хранение ОЦД регламентируются отдельным «Положением и схемой учета архивных документов».
Приложение №1
к регламенту по выявлению особо
ценных документов Государственном
архиве Западно-Казахстанской области
Форма плана мероприятий по выявлению особо ценных документов
Утверждаю Директор Государственного
архива Западно-Казахстанской области
_________________ _________
«____» ____________ 20___ год
ПЛАН МЕРОПРИЯТИЙ
по выявлению особо ценных документов в Государственном архиве Западно-Казахстанской области
на ________ год
п/н | Наименование | Форма | Срок | Ответственный | Ответственный за контроль |
1 | 2 | 3 | 4 | 5 | 6 |
Начальник отдела
Научно-справочного аппарата, и
использования документов _____________ _________________
(подпись) (Ф.И.О.)
Приложение №2
к регламенту по выявлению особо
ценных документов Государственном
архиве Западно-Казахстанской области
СХЕМА
порядка проведения предварительных работ по изучению и
подготовке к выявлению особо ценных документов

Приложение №3
к регламенту по выявлению особо ценных
документов Государственном архиве
Западно-Казахстанской области
СХЕМА
определения этапов работ по выявлению особо ценных документов

Приложение №4
к регламенту по выявлению особо ценных
документов Государственном архиве
Западно-Казахстанской области
Форма итоговых сведений об объеме и этапах работы
по выявлению особо ценных документов
Утверждаю
Директор Государственного архива
Западно-Казахстанской области
_________________ ___________
«____» ____________ 20___ год
Итоговые сведения об объеме и этапах работ по выявлению особо ценных документов
по состоянию на_____________ 20___ год
Эта- | № | Наиме-нова- | № | № | Общее количес-тво | Перио- | Какие преимущество применяется | Приме-чания | |||
Обеспе-чивался ли | Какому этапу подле-жат доку-менты фонда | К какой отрасли подле-жит фонд | Вид доку-мента | ||||||||
1 | 2 | 3 | 4 | 5 | 6 | 7 | 8 | 9 | 10 | 11 | 12 |
Начальник отдела
Научно-справочного аппарата,
и использования документов _____________ _________________
(подпись) (Ф.И.О.)
Приложение №5
к регламенту по выявлению особ
о ценных документов Государственном архиве
Западно-Казахстанской области
Форма учета ОЦД, выявленных членами рабочей группы
Форма учета ОЦД
№ | № фонда | № | № | Наименование | № листов ОЦД в единице хранения | Краткие сведения об ОЦД | Примечания |
1 | 2 | 3 | 4 | 5 | 6 | 8 | 9 |
______________________________________ __________________ _____________________
(наименование должности члена группы) (подпись) (Ф.И.О.)
__________________
(Дата)
Приложение №6
к регламенту по выявлению особо ценных
документов Государственном архиве
Западно-Казахстанской области
Форма акта о завершении работ по выявлению особо ценных дел
Государственный архив Западно-Казахстанской области
______________ год №____ акта
(дата,месяц,год)
О завершении работы по выявлению
особо ценных документов
Фонд № ______
Название фонда ___________________________________________________
____________ году проведено выявление особо ценных документов
В результате выявлено:
№ описи | Количество единиц хранения | Количество дел | Примечания |
1 | 2 | 3 | 4 |
Итого ___________________________________________ дел,
(цифрами и прописью)
____________________________________________ выявлено документов.
(цифрами и прописью)
_______________________ _________ _____________________
(наименование должности члена группы) (подпись) (Ф.И.О.)
__________________
(Дата)
Приложение №7
к регламенту по выявлению особо
ценных документов Государственном
архиве Западно-Казахстанской области
Форма описи особо ценных дел
Утверждаю
Директор Государственного архива
Западно-Казахстанской области
____________ ___________
«____» __________ 20___ год
№ | Номер | Номер | Заголовок дела | Крайние даты | Количество листов | Номер ед.уч. | Примечания |
1 | 2 | 3 | 4 | 5 | 6 | 7 | 8 |
Итого по описи _____________________________________ дел,
(цифрами и прописью)
____________________________________из них скопировано.
Начальник отдела
Научно-справочного аппарата,
и использования документов _____________ _________________
(подпись) (Ф.И.О.)
_____________________
(Дата)
Согласовано
протоколом ЭПК Западно-Казахстанского
областного управления архивов и документации
от «__»__________20__ г. № ___
* К описи составляется титульный лист в установленном порядке.
** Номер единицы учета страхового фонда указывается только для микрофиш.
Приложение №8
к регламенту по выявлению особо
ценных документов Государственном
архиве Западно-Казахстанской области
Форма перечня номеров особо ценных дел (номерника)
Утверждаю
Директор ______________________________
(название архива)
______________________________
(Подпись) (Расшифровка подписи)
Дата
№ | Номер | Номера | Номера ед. уч. (ед. хр.) | Примечания |
1 | 2 | 3 | 4 | 5 |
Итого по перечню (номернику) _________________________________дел,
(цифрами и прописью)
из них скопировано _____________________________________________
Наименование должности составителя _________________________ ___________________________
(Подпись) (Расшифровка подписи)
Дата
Согласовано
Протоколом ЭПК Западно-Казахстанского
областного управления архивов и документации
от «__»__________20__г. № ________
*Номер единицы учета страхового фонда указывается только для микрофиш
Приложение №9
к регламенту по выявлению особо
ценных документов Государственном архиве
Западно-Казахстанской области
Форма годового отчета
Утверждаю
Директор Государственного архива
Западно-Казахстанской области
____________ ___________
«____» __________ 20___ год
Годовой отчет об исполнении перспективного плана работ по выявлению ОЦД
в государственном архиве Западно-Казахстанской области на ______ год
п/н | Рассматриваемые по плану | Рассмотрено по отчету | Из них выявленных ОЦД | Отметка о проверке и завершении | ||||||
№ Фонда | Заголовок фонда | № описи | № Единиц хранения | Общее количество единиц хранения | № Единиц хранения | Общее количество единиц хранения | № Единиц хранения | Общее количество единиц хранения | ||
1 | 2 | 3 | 4 | 5 | 6 | 7 | 8 | 9 | 10 | 11 |
Всего: | х | х | х | |||||||
Начальник отдела научно-справочного аппарата и
использования документов _____________ _________________
(қолы) (Тегі, аты-жөні)
Приложение №10
к регламенту по выявлению особо
ценных документов Государственном архиве
Западно-Казахстанской области
Форма журнала учета состояния работ по выявлению особо ценных документов
Утверждаю | Бекітемін |
Директор государственного архива Западно-Казахстанской области ____________ ___________ «____» __________ 20___ год |
п/н | № фонда | № описи | № дел | Кем утвержден | Время, отметка о выдаче на Выявление ОЦД | Время, № акта, отметка о завершении работ по выявлению ОЦД | Время, отметка о сдаче выевленного списка ОЦД | Отметка о сдече аннтации ОЦД | решение ЭК | решение ЭПК |
1 | 2 | 3 | 4 | 5 | 6 | 7 | 8 | 9 | 10 | 11 |
Приложение №11
к регламенту по выявлению особо
ценных документов Государственном
архиве Западно-Казахстанской области
Форма титульного листа описи особо ценных дел
Государственный архив Западно-Казахстанской области
____________________________________________________________
(наименование фонда)
г. Уральск
№_______________________ фонд
Опись №_____
Особо ценных дел
Крайние даты документов ___________
Приложение №12
к регламенту по выявлению особо
ценных документов Государственном
архиве Западно-Казахстанской области
Форма описи негативов особо ценных
фотодокументов (позитив, диапозитив)
№ | Аннотация фотодокументов | Время съемки | Место съемки | Автор съемок | Основной вид | Количество | Примечания | |
Негативы (позитивы, диапозитивы) | Кадры съемок | |||||||
1 | 2 | 3 | 4 | 5 | 6 | 7 | 8 | 9 |
Итого по описи _____________________________________ дел,
(цифрами и прописью)
из них скопировано ______________________________________
Начальник отдела научно-справочного аппарата,
и использования документов _____________________________ _________________
(подпись) (Ф.И.О.)
_____________________
(Дата)
Согласовано
Протоколом ЭПК Западно-Казахстанского
областного управления архивов и документации
от «__»__________20__ г. №__
* К описи составляется титульный лист в установленном порядке.
Приложение №13
к регламенту по выявлению особо
ценных документов Государственном архиве
Западно-Казахстанской области
Форма описи особо ценных альбомов
№ | Наименование альбомов | Последняя дата документа | Место съемок | Автор съемок | Количество | примечания | |
Единиц хранения | Единица хранения особо ценных позитивов | ||||||
1 | 2 | 3 | 4 | 5 | 6 | 7 | 8 |
Итого по описи _____________________________________ дел,
(цифрами и прописью)
из них скопировано ______________________________________
Начальник отдела научно-справочного аппарата,
и использования документов _____________ _________________
(подпись) (Ф.И.О.)
_____________________
(Дата)
Согласовано
Протоколом ЭПК Западно-Казахстанского
областного управления архивов и документации
от «__»__________20__ г. №__
* К описи составляется титульный лист в установленном порядке.




